根据中国工程教育专业认证标准的要求,专业应建立合理的面向产出的课程体系合理性评价和课程目标评价机制,并定期对课程目标达成情况进行评价,评价结果为专业教学的持续改进提供依据。
课程目标规定了学生在课程中应该达到的知识、能力和素质要求,其达成情况能直接反映学生的能力表现。为合理评价课程目标达成情况、促进课程教学质量持续提升、为开展毕业要求达成情况评价提供课程层面数据支持,特制定本办法。
一、评价对象
本专业培养方案中开设的所有必修课与核心选修课。
二、责任人及责任工作
课程评价责任人为各课程负责人,以本课程组教师为课程评价工作小组开展工作,专业负责人负责监督、审核工作。
课程评价通常在课程考核结束后开展,流程如下:
◼课程负责人总结上年度课程改进措施在本年度的落实情况;
◼课程负责人填写《课程评价数据合理性审查表》,交专业负责人审查;
◼课程负责人对本年度课程目标达成情况做出评价、分析,并提出下一步改进措施,撰写《课程目标评价报告》初稿;
◼提交课程组成员讨论、定稿、备案。
此工作应该在课程结束的当学期末完成,报告范例见附件4。
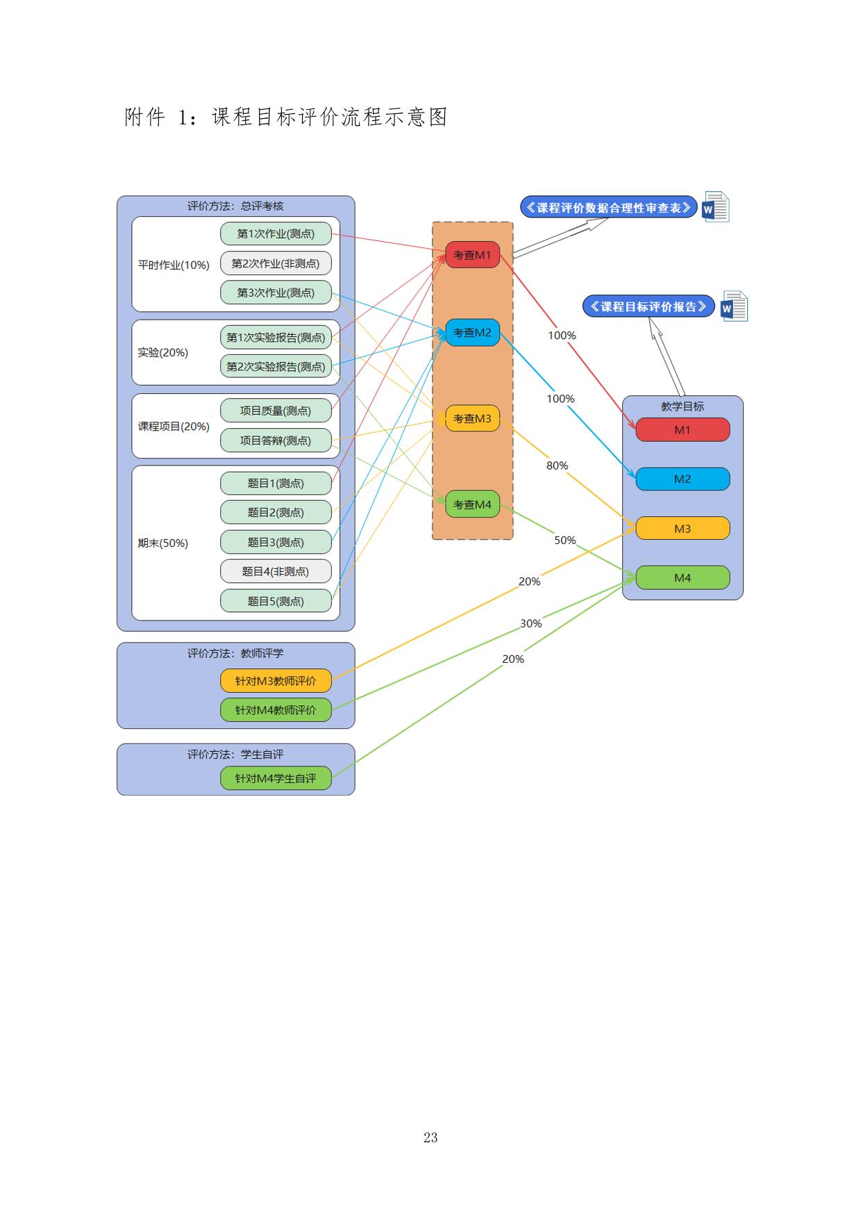
三、评价方法:
根据课程目标的性质不同,选用合适的评价方法。一般应采用定量的“总评考核”评价方法,如果某课程目标不适合用“总评考核”来考查,可选用其它评价方法来考查,常见的有“教师评学”、“学生自评”等定性的评价方法。
各课程目标可自由选择合适的评价方法,但同一课程目标下各评价方法权重和应为1。
不同评价方法的数据收集方式与实施步骤:
1.“总评考核”评价方法
该评价方法为默认的评价方法,数据来自课程的考核结果,如平时作业成绩、单元测试成绩、期末考试成绩等。实施过程分如下三步完成:
(1)先设置各考题所考查的课程目标,然后从中优选高质量试题作为参与课程目标评价的“测点”,这一过程要兼顾考查各课程目标试题分值的均衡;
(2)从课程目标角度,统计各种考核方式中该课程目标所有关联测点的总原始满分分值和每个学生在这些测点上的总实际得分,通过上述总实际得分除以总原始满分分值计算得分率,得分率乘以考核方式占总评成绩的比例(比例需要归一化处理)即为该考核方式对学生教学目标达成的贡献度;
(3)某个教学目标下的所有考核方式贡献度求和即为学生在该课程目标下该方法下的评价得分(“总评考核”方法)。
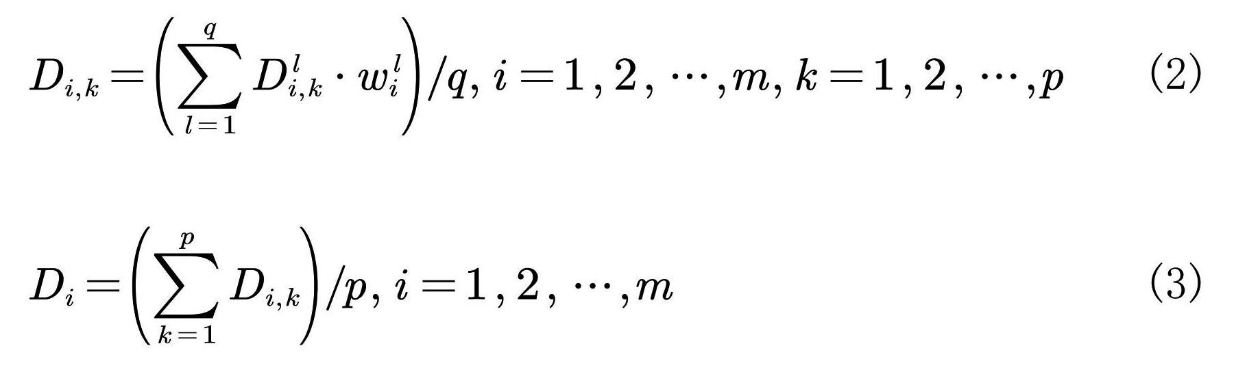
学生在课程目标下“总评考核”评价方法下的计算公式如下:


根据课程目标是否可衡量的特点,可视情况采用让教师(教师评学)、学生(学生自评)、实习单位责任人等主体对学生的某些课程目标达成情况进行主观打分的方法进行评价。每个课程目标满分为100分,实际打分即为该生在该课程目标下该方法的评价得分。
3.课程目标评价结果
如果某课程目标评价只使用“总评考核”评价方法,则学生在该方法下的评价得分即为该生在该课程目标下的评价结果。
如果某课程目标评价同时还使用了其他评价方法,需要额外设置该课程目标下各评价方法的合成权重,并将学生在各方法下的评价得分乘上各自权重并求和即为该生在该课程目标下的评价结果。
所有学生在课程目标下的评价结果的平均值即为该课程目标的评价结果。
课程目标评价结果计算公式如下:


四、达成标准
专业不设统一的课程目标达成标准,由课程负责人根据课程目标性质、试题难度、改进措施落实情况等因素,综合确定本年度本课程下各课程目标的达成标准(即期望值)。
五、持续改进措施与落实情况撰写要求
课程若为首次开展课程评价,需要先分析所用评价方法的适用性,然后将评价结果与达成标准相对比,逐一分析各课程目标下教学内容、教学方式或考核方式中存在的问题与改进措施。所提问题要具体,改进措施要实事求是、便于落地实施,若无改进措施需填“(无)”字样。
课程若上一年度已开展过评价,需要先针对上次提出的改进措施逐一作出回复,若课程目标发生变化也需作出注释,然后认真提出本年度持续改进措施。
六、承诺与存证
课程负责人撰写的《课程目标评价报告》需在课程组研讨会上讨论修改,重点讨论新的改进措施是否具备可实施性,并核实上一年度改进措施落实情况。最后,对新提出的改进措施由课程负责人签字承诺落实。
承诺后该报告即上链存证备查,后续评价报告中的“改进措施”部分仍可小幅完善(不超第一次上链文字的20%),但修改记录将被存证备查。
七、跟踪推进
在下次课上课前半个月左右,由课程组组长或信息化教学支持系统向教师手机端推送改进提醒消息,教师收到消息后需逐条对改进措施推进情况做出回复。
八、信息化支持办法
为降低课程目标评价工作的实施成本,确保机制落地、长效,课程目标评价均通过“专业认证自评系统”完成,详细公式、使用说明、操作视频见其“帮助文档”网页所示。
本办法自发布之日起施行。
英国365集团
2018年3月





