Undergraduate Program for Specialty in Artificial Intelligence
(专业代码:080717T)
本专业响应国家人工智能发展战略部署,立足鲁西,面向山东,辐射全国,坚持立德树人,培养德智体美劳全面发展的社会主义事业合格建设者和可靠接班人,具备科学精神和人文科学素养;具有坚实的数理基础和信息科学相关知识,系统掌握模式识别等人工智能领域基础理论、基本方法和应用技术;具有较强的工程实践能力、团队合作能力、交流与沟通能力;具有创新精神、社会责任感、国际的专业化视野,具备良好的工程素养、职业道德、不断创新和自我学习能力,能够在新一代信息技术相关行业和领域中从事人工智能系统设计、开发、部署、运维和管理等工作的高素质应用型人才。
本专业的学生毕业后,经过5年左右的实践,能够达到以下目标:
目标1:具有良好的道德修养和社会责任感,在工程实践中遵守工程职业道德和规范,熟知人工智能领域的行业标准和相关法律法规,能够不忘初心,践行社会主义核心价值观,具备服务区域经济社会发展的综合能力。
目标2:具备良好的系统分析与设计能力、程序设计与开发能力、运维与管理能力,能够运用专业知识、工程技术和分析工具研究、解决人工智能领域的复杂工程问题,并有一定的创新能力。
目标3:能够在跨职能、多学科和跨文化的合作团队中工作、进行有效交流,具备独立思考能力,能够发挥骨干作用,承担组织管理工作。
目标4:具有一定的国际视野和创新意识,具备持续调研、跟踪人工智能领域前沿技术的能力,能够通过自主学习不断丰富自身能力、保持职业竞争力。
(二)毕业要求
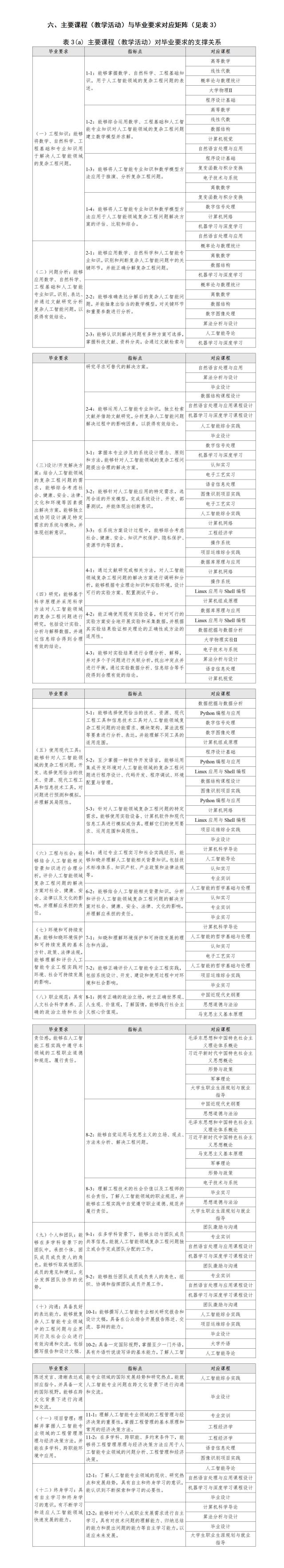
本专业具有明确的毕业要求,包括工程知识、问题分析、设计/开发解决方案、研究、使用现代工具、工程与社会、环境和可持续发展、职业规范、个人与团队、沟通、项目管理、终身学习12个方面,完全覆盖工程教育认证通用标准。本专业参考电子信息类教学质量国家标准(含补充标准),结合人工智能专业人才培养特点,对比兄弟高校培养方案,响应《山东省国民经济和社会发展第十四个五年规划和2035年远景目标纲要》,对接服务新旧动能转换产业,经充分调研论证,本专业的毕业要求如下:
1.工程知识:能够将数学、自然科学、工程基础和专业知识用于解决人工智能领域的复杂工程问题。
1-1:能够掌握数学、自然科学、工程基础知识,用于人工智能领域的复杂工程问题的表述。
1-2:能够综合运用数学、工程基础和人工智能专业知识对人工智能领域的复杂工程问题建立数学模型并求解。
1-3:能够将人工智能专业知识和数学模型方法应用于推演、分析复杂工程问题。
1-4:能够将人工智能专业知识和数学模型方法应用于人工智能领域复杂工程问题解决方案的评估、比较和综合。
2.问题分析:能够应用数学、自然科学、工程基础和人工智能专业知识,识别、表达、并通过文献研究分析复杂人工智能问题,以获得有效结论。
2-1:能够应用数学、自然科学和人工智能专业知识,识别和判断复杂人工智能问题中的关键环节,并能正确分解复杂工程问题。
2-2:能够准确表达分解后的复杂人工智能问题,并能抽象出恰当的数学模型,对关键环节和重要参数进行分析。
2-3:能够认识到解决问题有多种方案可选择,掌握科技文献、资料分类,会通过文献检索与研究寻求可替代的解决方案。
2-4:能够运用人工智能专业知识,独立检索文献并借助文献研究,分析复杂人工智能问题解决过程中的影响因素,以获得有效结论。
3.设计/开发解决方案:结合人工智能领域的复杂工程问题的需求,能够综合考虑社会、健康、安全、法律、文化和环境等因素提出解决方案,能够独立或协同设计满足特定需求的系统与模块,并体现创新意识。
3-1:掌握本专业涉及的系统设计理念、原则和方法,能够针对人工智能领域的复杂工程问题提出合理的解决方案。
3-2:能够针对人工智能应用的特定需求,选用合适的开发模型,完成系统设计、开发、部署测试,并能体现出创新意识。
3-3:在系统方案设计过程中,能够综合考虑社会、健康、安全、知识产权保护、隐私保护、资源节约等因素。
4.研究:能够基于科学原理并采用科学方法对人工智能领域的复杂工程问题进行研究,包括设计实验、分析与解释数据,并通过信息综合得到合理有效的结论。
4-1:通过文献研究或相关方法,对人工智能领域复杂工程问题的解决方案进行调研和分析,能够根据专业理论知识和实验环境,设计可行的实验方案、配置测试平台。
4-2:能正确使用现有实验设备,针对可行的实验方案安全地开展实验和采集数据,并根据其实验结果验证相关理论的正确性或方法的适用性。
4-3:能够对实验结果进行合理分析、解释,并对多个子问题进行关联分析,找出冲突点并进行平衡,通过实验数据分析、信息综合等手段得到合理有效的结论。
5.使用现代工具:能够针对人工智能领域的复杂工程问题,开发、选择使用恰当的技术、资源、现代工程工具和信息技术工具,对问题进行预测和模拟,并理解其局限性。
5-1:能够选择使用恰当的技术、资源、现代工程工具和信息技术工具对人工智能领域复杂工程问题的功能需求、模块架构、算法流程等要素进行分析、表达,并能理解不同工具的适用范围。
5-2:至少掌握一种软件开发语言,能够运用集成开发环境对人工智能领域的复杂工程问题进行程序设计、代码开发、程序调试、环境配置与管理。
5-3:针对人工智能领域复杂工程问题的特定需求,能够使用实验设备、计算机软件和现代信息工具进行模拟或仿真,理解它们的使用要求、运用范围和局限性。
6.工程与社会:能够结合人工智能相关背景知识进行合理分析,评价人工智能领域复杂工程问题的解决方案对社会、健康、安全、法律以及文化的影响,并理解应承担的责任。
6-1:通过专业工程实习和社会实践经历,能够知晓并理解人工智能相关背景知识,包括技术标准体系、知识产权、产业政策和法律法规等。
6-2:能够结合人工智能相关背景知识,分析和评价人工智能领域复杂工程问题的解决方案对社会、健康、安全、法律、文化的影响,并理解应承担的责任。
7.环境和可持续发展:能够知晓环境保护和可持续发展的基本方针、政策、法律法规,能够理解和评价人工智能专业工程实践对环境、社会可持续发展的影响。
7-1:知晓和理解环境保护和可持续发展的理念和内涵。
7-2:能够正确评价人工智能专业工程实践,包括系统设计、开发、建设和使用过程中对环境和社会影响。
8.职业规范:具有人文社会科学素养、正确的政治立场和社会责任感,能够在人工智能工程实践中遵守本领域的工程职业道德和规范,履行责任。
8-1:拥有正确的政治立场,树立正确世界观、人生观、价值观,了解国情,能够践行社会主义核心价值观。
8-2:能够自觉运用马克思主义的立场、观点、方法来分析、解决工程问题。
8-3:理解工程技术的社会价值以及工程师的社会责任,了解人工智能领域的职业规范,并能够在工程实践中自觉遵守职业道德、规范并履行责任。
9.个人和团队:能够在多学科背景下的团队中,承担个体、团队成员或负责人的角色,能够听取其他团队成员的意见和建议,充分发挥团队协作的优势。
9-1:在多学科背景下,能够主动与团队成员共享信息,能就人工智能领域复杂工程问题独立或合作完成团队分配的工作。
9-2:能够胜任团队成员或负责人的角色,组织、协调和指挥团队成员开展工作。
10.沟通:具备良好的表达能力,能够就复杂人工智能专业领域中的工程问题与业界同行及社会公众进行有效沟通和交流,包括撰写报告和设计文稿、陈述发言、清晰表达或回应指令。并具备一定的国际视野,能够在跨文化背景下进行沟通和交流。
10-1:能够撰写人工智能专业相关研究报告和设计文稿,具备在公众场合开展报告陈述、交流、答辩的能力。
10-2:具备一定国际视野,掌握至少一门外语,具有外语听说读写译的基本能力,了解人工智能专业领域的国际发展趋势和研究热点,能就人工智能专业问题在跨文化背景下进行沟通和交流。
11.项目管理:理解并掌握人工智能专业领域的工程管理原理与经济决策方法,并能在多学科、跨职能环境中应用。
11-1:理解人工智能专业领域的工程管理与经济决策的重要性,掌握工程管理的基本原理和常用的经济决策方法。
11-2:在多学科、跨职能、多约束条件下,能够将工程管理原理与经济决策方法应用于人工智能专业领域的问题分析、工程管理和经济决策。
12. 终身学习:具有自主学习和终身学习的意识,有不断学习和适应人工智能领域快速发展的能力。
12-1:了解人工智能专业领域的现状、研究热点和发展趋势,具有自主和终身学习的意识,能认识到不断探索和学习的必要性。
12-2:能够针对个人或职业发展需求进行自主学习,具有对技术问题的理解能力、归纳总结的能力和提出问题的能力等自主学习能力,以适应未来发展。
表1 专业毕业要求对专业培养目标的支撑关系
|
培养目标
毕业要求
|
目标1
|
目标2
|
目标3
|
目标4
|
|
|
本专业12条毕业要求
|
1.工程知识
|
M
|
H
|
M
|
H
|
|
2.问题分析
|
|
H
|
|
M
|
|
|
3.设计/开发解决方案
|
M
|
H
|
|
M
|
|
|
4.研究
|
|
H
|
|
H
|
|
|
5.使用现代工具
|
|
H
|
|
H
|
|
|
6.工程与社会
|
H
|
M
|
M
|
|
|
|
7.环境和可持续发展
|
H
|
|
L
|
H
|
|
|
8.职业规范
|
H
|
M
|
M
|
L
|
|
|
9.个人和团队
|
M
|
M
|
H
|
H
|
|
|
10.沟通
|
M
|
M
|
H
|
L
|
|
|
11.项目管理
|
L
|
M
|
H
|
|
|
|
12.终身学习
|
H
|
M
|
L
|
H
|
|
二、修业年限、计划总学时、学分及授予学位
本专业标准学制为四年,学校实行学分制下的弹性学制。计划总学时为2384学时,总学分为171学分。允许学生在3~8年内修完规定课程,修满规定学分,准予毕业。符合学位授予条件者,经校学位委员会审核通过,授予工学学士学位。
主干学科:计算机科学与技术。
主要课程:高等数学、线性代数、概率论与数理统计、计算机科学导论、复变函数与积分变换、人工智能导论、程序设计基础、大学物理、电子技术与系统、离散数学、数据结构、计算机网络、人工智能的哲学基础与伦理、数据库原理与应用、Python编程与应用、数字信号处理、数字图像处理、机器学习与深度学习、自然语言处理与应用、团队激励与沟通、工程经济学、计算机视觉、人工智能综合实践、项目运维综合实践等。
包括:(1)计算机科学导论、程序设计基础、电子技术与系统、Python编程与应用、数据库原理与应用、计算机网络、数字信号处理、数字图像处理等专业教育课程实践(上机与实验)。(2)数据结构课程设计、机器学习与深度学习课程设计、自然语言处理与应用课程设计、电子工艺实习。(3)专业实训、第二课堂、毕业实习、毕业设计、人工智能综合实践、项目运维综合实践等。
表2 课程学时、学分及学期安排表
|
课程
类别
|
课程
性质
|
课程
模块
|
课程
编号
|
课程名称
|
学
分
数
|
学分分配
|
总
学
时
|
学时分配
|
周学时
|
开设学期
|
考核方式
|
备注
|
||
|
理论
|
实践
|
理论
|
实践
(含实验、上机、其他)
|
|||||||||||
|
通
识
教
育
课
程
|
通识教育必修课程
|
思想政治理论课程
|
0301112201
|
思想道德与法治
Ideology and Morality and Rule of Law
|
3
|
2
|
1
|
48
|
32
|
16
|
3
|
一
|
考试
|
1.共18学分,其中5学分为实践学分;
2.“四史”教育,每学年循环开设,在《中国共产党历史》《新中国史》《改革开放史》《社会主义发展史》4门中选修1门。
3.马克思主义学院负责根据《关于加强新时代高校“形势与政策”课建设的若干意见》(教社科〔2018〕1号)、《新时代高校思想政治理论课教学工作基本要求》(教社科〔2018〕2号)、《教育部办公厅关于在思政课中加强以党史教育为重点的“四史”教育的通知》、教育部《普通高等学校本科教育教学审核评估实施方(2021—2025年)》(教督〔2021〕1号)等文件精神开课,包括“习近平总书记关于教育的重要论述研究”。
4.马克思主义学院负责做好校领导上思政课工作。
|
|
0301122202
|
中国近现代史纲要
Compendium of Modern Chinese History
|
3
|
2
|
1
|
48
|
32
|
16
|
3
|
二
|
考试
|
||||
|
0301132203
|
马克思主义基本原理
The Basic Principles of Marxism
|
3
|
2
|
1
|
48
|
32
|
16
|
3
|
三
|
考试
|
||||
|
0301132204
|
毛泽东思想和中国特色社会主义理论体系概论
Mao Zedong Thought and Introduction to the Theoretical System of Socialism with Chinese Characteristics
|
3
|
2
|
1
|
48
|
32
|
16
|
3
|
三
|
考试
|
||||
|
0301142206
|
习近平新时代中国特色社会主义思想概论
Iintroduction to Xi Jinping Thought on Socialism with Chinese Characteristics for a New Era
|
3
|
2
|
1
|
48
|
32
|
16
|
3
|
四
|
考试
|
||||
|
0301112205
|
形势与政策(一)
Situation and Policies(Ⅰ)
|
0.5
|
0.5
|
|
8
|
8
|
|
2
|
一
|
考查
|
||||
|
0301122205
|
形势与政策(二)
Situation and Policies(Ⅱ)
|
0.5
|
0.5
|
|
8
|
8
|
|
2
|
二
|
考查
|
||||
|
0301132205
|
形势与政策(三)
Situation and Policies(Ⅲ)
|
0.5
|
0.5
|
|
8
|
8
|
|
2
|
三
|
考查
|
||||
|
0301142205
|
形势与政策(四)
Situation and Policies(Ⅳ)
|
0.5
|
0.5
|
|
8
|
8
|
|
2
|
四
|
考查
|
||||
|
|
“四史”教育
(中国共产党历史:History of the Communist Party of China;新中国史:The history of New China;
改革开放史:History of reform and opening up;
社会主义发展史:The history of socialism)
|
1
|
1
|
|
16
|
16
|
|
1
|
|
|
||||
|
通
识
教
育
课
程
|
通识教育必修课程
|
美育
课程
|
|
公共艺术课程
(具体课程名称、课程编号,依学生选修的公共艺术课程在教务系统内自动生成。)
|
2
|
2
|
|
32
|
32
|
|
|
1-8
|
|
人工智能专业学生至少选修1门、2学分。学生自主选修课程包括《音乐鉴赏》《中国美术史》《东昌府本版年画艺术》《山东民歌赏析》《艺术与审美》《带你听懂中国传统音乐》《中国传统音乐作品》《视觉艺术设计》《音乐与社会》等,详细课程名单见每学期选课通知。
|
|
大学
外语
|
|
大学外语(一)
College Foreign Language (I)
|
4
|
2
|
2
|
64
|
32
|
32
|
4
|
一
|
考试
|
1.共12学分,其中实践教学共4学分。2.学生自主在《大学英语》《大学俄语》《大学日语》《大学韩国语》《大学西班牙语》中任意一种语言模块课程。具体课程名称、课程号依学生选修定。
3.选修《大学英语》的,对未达到《大学英语教学指南》(2020版)基础目标的学生继续开设《大学英语(四)》,对已达到较高水平的学生,根据各学院、专业发展要求和学生多元需求开设《高级英语》、《专门用途英语》和《跨文化交际》等课程,供学生选课。4.大学外语教育学院负责开课。
|
||
|
|
大学外语(二)
College Foreign Language (II)
|
4
|
2
|
2
|
64
|
32
|
32
|
4
|
二
|
考试
|
||||
|
|
大学外语(三)
College Foreign Language (III)
|
2
|
2
|
|
32
|
32
|
|
2
|
三
|
考试
|
||||
|
|
大学外语(四)
College Foreign Language (IV)
|
2
|
2
|
|
32
|
32
|
|
2
|
四
|
考试
|
||||
|
通
识
教
育
课
程
|
通识教育必修课程
|
身心
健康
|
|
公共体育(一)
Physical Education(Ⅰ)
|
1
|
1
|
|
36
|
36
|
|
2
|
一
|
考试
|
1.为学生开设两学年的“公共体育”课程,每一学年学生须在篮球、排球、足球、太极拳、网球、健身田径、软式排球、健美操、武术、乒乓球、拳击、散打、羽毛球、垒球
体育舞蹈、体育游戏等项目中选择一项不同运动项目作为学习内容,满足掌握2项运动健身技能的要求。
2.共4学分,其中2学分为实践教学。
3.体育学院负责开课。
|
|
|
公共体育(二)
Physical Education(Ⅱ)
|
1
|
1
|
|
36
|
36
|
|
2
|
二
|
考试
|
||||
|
|
公共体育(三)
Physical Education(Ⅲ)
|
1
|
|
1
|
36
|
|
36
|
2
|
三
|
考试
|
||||
|
|
公共体育(四)
Physical Education(Ⅳ)
|
1
|
|
1
|
36
|
|
36
|
2
|
四
|
考试
|
||||
|
3001112201
|
大学生心理健康教育
College mental health education
|
2
|
2
|
|
32
|
32
|
|
2
|
一/二
|
考查
|
大学生心理健康教育与咨询中心负责开设。
|
|||
|
军事
|
2501112209
|
军事理论与训练
Military Theory and Training
|
2
|
1
|
1
|
16
|
16
|
2周
|
2
|
一/二
|
考查
|
1.共2学分,其中军事技能训练1学分为实践教学;
2.“军事理论与国家安全教育”第一学期在东校区学院授课,第二学期在西校区学院授课;
3.“军事技能训练”第一学期第1-2周,不计入总学时;
4.后备军官学院负责开课。
|
||
|
通
识
教
育
课
程
|
通识教育必修课程
|
职业规划与就业指导
|
3001112202
|
大学生职业生涯规划与就业指导(一)
Career planning and employment guidance for university students (I)
|
1
|
|
|
16
|
16
|
|
1
|
一
|
考查
|
1.分两学期开设,每学期1学分。
2.学生工作处就业指导中心负责开课。
|
|
3001162202
|
大学生职业生涯规划与就业指导(二)
Career planning and employment guidance for university students (Ⅱ)
|
1
|
|
|
16
|
16
|
|
1
|
六
|
考查
|
||||
|
通识必修课程学分合计
|
42
|
30
|
12
|
736
|
520
|
216
|
|
|
|
必修的人文社会科学通识类课程共42学分,占总171学分的24.56%。
|
||||
|
通识教育选修课程
|
人文科学
|
主要涵盖文学、艺术、历史、哲学等学科领域的通识教育课程。
|
人工智能专业学生应在人文科学、社会科学模块课程中至少选修2学分。
创新创业模块中“创新基础”(3101222201)、“创业基础”(3101242202)为限选课程,两门课程各1学分。
|
|||||||||||
|
社会科学
|
主要涵盖政治、经济、管理、法学等学科领域的通识教育课程。
|
|||||||||||||
|
自然科学
|
主要涵盖数学、物理、化学、生物、环境、农学等自然科学领域,以及化工、机械、建筑、材料、信息、电子等诸多工程技术领域的通识教育课程。
|
|||||||||||||
|
创新创业教育
|
主要涵盖创新思维、创新精神、创业意识和创业能力等领域的通识教育课程。
|
|||||||||||||
|
教师教育
|
主要涵盖学校教育、社会教育、家庭教育、教育技术等的通识教育课程。
|
|||||||||||||
|
学分合计:46,其中理论学分:34、实践学分:12;学时合计:800,其中理论学时:584、实践学时:216
|
||||||||||||||
|
课程
类别
|
课程
性质
|
课程
模块
|
课程
编号
|
课程名称
|
学
分
数
|
学分分配
|
总
学
时
|
学时分配
|
周学时
|
开设学期
|
考核方式
|
备注
|
|||
|
理论
|
实践
|
理论
|
实践(含实验、上机、其他)
|
||||||||||||
|
专
业
教
育
课
程
|
必修
|
学科
基础
课程
|
1702112201
|
高等数学(一)
Advanced Mathematics(Ⅰ)
|
6
|
6
|
|
96
|
96
|
|
6
|
一
|
考试
|
数学与自然科学类课程,包括高等数学、线性代数、概率论与数理统计、大学物理、离散数学、复变函数与积分变换各有12、3、3、4、4、3学分,共29学分,占总171学分的16.96%。人工智能导论为3学分。
|
|
|
1702122202
|
高等数学(二)
Advanced Mathematics(Ⅱ)
|
6
|
6
|
|
96
|
96
|
|
6
|
二
|
考试
|
|||||
|
1702132203
|
线性代数
Linear Algebra
|
3
|
3
|
|
48
|
48
|
|
3
|
三
|
考试
|
|||||
|
1702142204
|
概率论与数理统计
Probability and Statistics
|
3
|
3
|
|
48
|
48
|
|
3
|
四
|
考试
|
|||||
|
1102122203
|
大学物理Ⅱ
College Physics Ⅱ
|
4
|
4
|
|
64
|
64
|
|
4
|
二
|
考试
|
|||||
|
1782112205
|
计算机科学导论
Introduction to Computer Science
|
3
|
2.75
|
0.25
|
52
|
44
|
8
|
3
|
一
|
考试
|
|||||
|
1782112206
|
程序设计基础
Programming Foundation
|
4
|
2
|
2
|
80
|
32
|
48
|
5
|
一
|
考试
|
|||||
|
1782132207
|
人工智能导论
Introduction to Artificial Intelligence
|
3
|
3
|
|
48
|
48
|
|
3
|
三
|
考试
|
|||||
|
1782132208
|
复变函数与积分变换
Complex Analysis and Integral Transformation
|
3
|
3
|
|
48
|
48
|
|
3
|
三
|
考试
|
|||||
|
小计
|
35
|
32.75
|
2.25
|
580
|
524
|
56
|
|
||||||||
|
专业
核心
课程
|
1782222201
|
电子技术与系统
Electronic Technology and System
|
3
|
2.75
|
0.25
|
52
|
44
|
8
|
3
|
二
|
考试
|
|
|||
|
1782222202
|
人工智能的哲学基础与伦理
The Philosophical Foundation and Ethics of Artificial Intelligence
|
1
|
1
|
|
16
|
16
|
|
2
|
二
|
考查
|
|||||
|
专
业
教
育
课
程
|
必修
|
专业
核心
课程
|
1782232203
|
离散数学
Discrete Mathematics
|
4
|
4
|
|
64
|
64
|
|
4
|
三
|
考试
|
专业教育课程中必修课程为专业基础类课程、专业核心课程,共72.5学分,占总171学分的42.40%,其中理论学分为65,占总学分171分的38.01%,实践学分为9,占总学分171分的5.26%。
|
|
|
1782232204
|
数据结构
Data Structure
|
3
|
2.75
|
0.25
|
52
|
44
|
8
|
3
|
三
|
考试
|
|||||
|
1782232205
|
Python编程与应用
Python Programming and Application
|
1.5
|
|
3
|
48
|
|
48
|
3
|
三
|
考试
|
|||||
|
1782242206
|
数据库原理与应用
Principle and Applications of Database
|
3.5
|
3
|
0.5
|
64
|
48
|
16
|
3
|
四
|
考试
|
|||||
|
1782242207
|
数字信号处理
Digital Signal Processing
|
3
|
2.75
|
0.25
|
52
|
44
|
8
|
3
|
四
|
考试
|
|||||
|
1782242208
|
团队激励与沟通
Team Motivation and Communication
|
1
|
1
|
|
16
|
16
|
|
2
|
四
|
考查
|
|||||
|
1782252209
|
计算机网络
Computer Network
|
3.5
|
3
|
0.5
|
64
|
48
|
16
|
3
|
五
|
考试
|
|||||
|
1782252210
|
数字图像处理
|
3
|
2.5
|
0.5
|
56
|
40
|
16
|
3
|
五
|
考试
|
|||||
|
1782252211
|
机器学习与深度学习
Machine Learning and Deep Learning
|
3
|
2.5
|
0.5
|
56
|
40
|
16
|
3
|
五
|
考试
|
|||||
|
1782252212
|
自然语言处理与应用
Natural language Processing and Application
|
3
|
2.5
|
0.5
|
56
|
40
|
16
|
3
|
五
|
考试
|
|||||
|
1782252213
|
工程经济学
Engineering Economics
|
2
|
2
|
|
32
|
32
|
|
2
|
五
|
考查
|
|||||
|
1782262214
|
计算机视觉
Computer Vision
|
3
|
2.5
|
0.5
|
56
|
40
|
16
|
3
|
六
|
考试
|
|||||
|
小计
|
37.5
|
32.25
|
6.75
|
684
|
516
|
168
|
|
||||||||
|
合计
|
72.5
|
65
|
9
|
1264
|
1040
|
224
|
|
专业必修课程合计
|
|||||||
|
业
教
育
课
程
|
选修
|
专业
提高课
|
1783142201
|
算法分析与设计
Analysis and Design of Algorithms
|
3
|
3
|
|
48
|
48
|
|
3
|
四
|
考查
|
本专业学生应在此组课程中至少修读12学分。其中,至少须跨学院、学科、专业选修1门课程,不少于2学分。
|
|
|
1783142202
|
操作系统
|
3.5
|
3
|
0.5
|
64
|
48
|
16
|
3
|
四
|
考试
|
|
||||
|
1783152203
|
知识表示与处理
Knowledge Representation and Processing
|
2
|
2
|
|
32
|
32
|
|
2
|
五
|
考查
|
|
||||
|
1783152204
|
人机交互的软件工程方法
Software Engineering Approach of Human Computer Interaction
|
2
|
2
|
|
32
|
32
|
|
2
|
五
|
考查
|
|
||||
|
1783152205
|
Linux应用与Shell编程
Application of Linux and Shell Programming
|
2
|
1.5
|
0.5
|
40
|
24
|
16
|
3
|
五
|
考试
|
|
||||
|
1783152206
|
编译原理
Principles of Compiler
|
3
|
2.75
|
0.25
|
52
|
44
|
8
|
3
|
五
|
考查
|
|
||||
|
1783162207
|
大数据与云计算
Introduction to Big Data and Cloud Computing
|
3
|
3
|
|
48
|
48
|
|
3
|
六
|
考查
|
|
||||
|
1783162208
|
语音信息处理
Speech Signal Processing
|
2
|
1.5
|
0.5
|
40
|
24
|
16
|
3
|
六
|
考查
|
|
||||
|
1783162209
|
图像识别项目实践
Project Practice of Image Recognition
|
2
|
1
|
1
|
48
|
16
|
32
|
3
|
六
|
考查
|
|
||||
|
1783162210
|
计算机图形学
Computer Graphics
|
2
|
2
|
|
32
|
32
|
|
2
|
六
|
考查
|
|
||||
|
1783162211
|
智能优化算法
Intelligence Optimization Algorithms
|
3
|
3
|
|
48
|
48
|
|
3
|
六
|
考查
|
|
||||
|
1783162212
|
面向对象分析与设计
Object-Oriented Analysis and Design
|
2.5
|
2.5
|
|
40
|
40
|
|
3
|
六
|
考试
|
|
||||
|
专
业
教
育
课
程
|
选修
|
专业
任选课
|
1783162213
|
嵌入式系统软件开发
Embedded System Software Development
|
3
|
3
|
|
48
|
48
|
|
3
|
六
|
考试
|
|
|
|
1783162214
|
科技论文写作
Scientific Paper Writing
|
1
|
1
|
|
16
|
16
|
|
2
|
六
|
考查
|
|
||||
|
小计
|
34
|
31.25
|
2.75
|
588
|
500
|
88
|
|
|
|||||||
|
1783332201
|
计算机组成原理
Computer Organization
|
4
|
3.75
|
0.25
|
68
|
60
|
8
|
4
|
三
|
考试
|
本专业学生应在本组课程中至少修读5学分。
|
|
|||
|
1783352202
|
微机原理与接口技术
Principle of Microcomputer and Interfacing Technology
|
3
|
2.75
|
0.25
|
52
|
44
|
8
|
3
|
五
|
考查
|
|
||||
|
1783352203
|
软件工程
Software Engineering
|
3
|
2.75
|
0.25
|
52
|
44
|
8
|
3
|
五
|
考查
|
|
||||
|
1783352204
|
软件开发与文档写作
Software Development and Document Writing
|
2
|
2
|
|
32
|
32
|
|
2
|
五
|
考查
|
|
||||
|
1783352205
|
Java编程技术与应用
Java Programming Technology and Application
|
2
|
|
2
|
64
|
|
64
|
4
|
五
|
考试
|
|
||||
|
1783362206
|
数据挖掘与数据分析
Data Mining and Data Analysis
|
3
|
3
|
|
48
|
48
|
|
3
|
六
|
考查
|
|
||||
|
1783362207
|
物联网技术导论
Introduction to Internet of Things Technology
|
3
|
3
|
|
48
|
48
|
|
3
|
六
|
考查
|
|
||||
|
1783362208
|
人工智能技术前沿讲座
Lectures on Frontiers of Artificial Intelligence
|
2
|
2
|
|
32
|
32
|
|
2
|
六
|
考查
|
|
||||
|
1783362209
|
智能视频分析
Intelligent Video Analysis
|
3
|
2.75
|
0.25
|
52
|
44
|
8
|
2
|
六
|
考查
|
|
||||
|
专
业
教
育
课
程
|
选修
|
专业
任选课
|
1783362210
|
并行计算与分布式计算
Parallel Computing and Distributed Computing
|
3
|
2.75
|
0.25
|
52
|
44
|
8
|
2
|
六
|
考查
|
|
|
|
小计
|
28
|
24.75
|
3.25
|
500
|
396
|
104
|
|
|
|||||||
|
合计
|
62
|
56
|
6
|
1088
|
896
|
192
|
|
|
|
||||||
|
实践教学
|
必修
|
基础
实践
|
1104122207
|
大学物理实验Ⅱ
Experiments of College Physics II
|
0.5
|
|
0.5
|
16
|
|
16
|
|
二
|
考查
|
|
|
|
1704202201
|
劳动教育与实践
Labor Education and Practice
|
1
|
|
1
|
32
|
|
32
|
|
|
|
|
||||
|
小计
|
1.5
|
|
1.5
|
48
|
|
48
|
|
|
|||||||
|
专业
实践
|
1784222201
|
认知实习
Perceptual Practice
|
1
|
|
1
|
1周
|
|
1周
|
|
二
|
考查
|
必修的实践环节计35.5学分,占总171学分的20.76%。必修实践学分35.5+专业教育课程实践(上机与实验)学分9 = 44.5学分,占总171学分的26.02%。
|
|
||
|
1784232202
|
数据结构课程设计
Curriculum Design of Data Structure
|
2
|
|
2
|
2周
|
|
2周
|
|
三
|
考查
|
|
||||
|
1784252203
|
自然语言处理与应用课程设计
Curriculum Design of Natural language Processing and Application
|
2
|
|
2
|
2周
|
|
2周
|
|
五
|
考查
|
|
||||
|
1784252204
|
机器学习与深度学习课程设计
Curriculum Design of Machine Learning and Deep Learning
|
2
|
|
2
|
2周
|
|
2周
|
|
五
|
考查
|
|
||||
|
1784262205
|
电子工艺实习
Electronic Process Practice
|
1
|
|
1
|
1周
|
|
1周
|
|
六
|
考查
|
|
||||
|
实践教学
|
必修
|
专业
实践
|
1784262206
|
专业实训
Professional Training
|
2
|
|
2
|
2周
|
|
2周
|
|
六
|
考查
|
|
|
|
小计
|
10
|
|
10
|
10周
|
|
10周
|
|
|
|||||||
|
综合
实践
|
1784262207
|
人工智能综合实践
Artificial Intelligence Integrated Practice
|
2
|
|
2
|
2周
|
|
|
|
六
|
考查
|
|
|
||
|
1784262208
|
项目运维综合实践
Project Operation and Maintenance Integrated Practice
|
2
|
|
2
|
2周
|
|
|
|
六
|
考查
|
|
||||
|
1784272209
|
毕业实习
Graduation Practice
|
3
|
|
3
|
12周
|
|
|
|
七
|
考查
|
|
||||
|
1784282210
|
毕业设计
Graduation Design
|
14
|
|
14
|
15周
|
|
15周
|
|
八
|
考查
|
毕业设计为14学分,占总学分171的8.19%。
|
|
|||
|
1784282211
|
第二课堂
Second Classroom
|
3
|
|
2
|
6周
|
|
6周
|
|
八
|
考查
|
|
|
|||
|
小计
|
24
|
|
24
|
37周
|
|
37周
|
|
|
|||||||
|
合计
|
35.5
|
|
35.5
|
47周+48
|
|
47周+48
|
|
|
|||||||
|
总计
|
171
|
|
|
|
|
|
|
|
|
||||||
注:1. 大学生参与专业科研实验、论文撰写、专利开发、创业实践、各类学科竞赛、社会实践等活动并取得一定成绩或成果,认定相应学分,可充抵专业选修课程学分,最高不超过6学分,具体要求和学分认定办法,按学校有关规定执行。经省级以上主管部门组织考核并获得相应职业技能等级证书,按级别高低分别计2~4学分,对应的课程可申请免修。
表3(a) 主要课程(教学活动)对毕业要求的支撑关系

表3(b) 主要课程(教学活动)与毕业要求对应矩阵

表4 专业课程设置
|
课程
类别
|
课程性质
|
课程
模块
|
课程
编号
|
课程名称
|
先修课程
|
|
专
业
教
育
课
程
|
专业必修课程
|
学科
基础
课程
|
1702112201
|
高等数学(一)
|
无
|
|
1702122202
|
高等数学(二)
|
高等数学(一)
|
|||
|
1702132203
|
线性代数
|
无
|
|||
|
1702142204
|
概率论与数理统计
|
高等数学(一)、(二)
|
|||
|
1102122203
|
大学物理Ⅱ
|
高等数学(一)
|
|||
|
1782112205
|
计算机科学导论
|
无
|
|||
|
1782112206
|
程序设计基础
|
无
|
|||
|
1782132207
|
人工智能导论
|
计算机科学导论
|
|||
|
1782132208
|
复变函数与积分变换
|
高等数学(一)、(二)
|
|||
|
专业
核心
课程
|
1782222201
|
电子技术与系统
|
计算机科学导论
|
||
|
1782222202
|
人工智能的哲学基础与伦理
|
无
|
|||
|
1782232203
|
离散数学
|
线性代数
|
|||
|
1782232204
|
数据结构
|
程序设计基础
|
|||
|
1782232205
|
Python编程与应用
|
计算机科学导论、程序设计基础
|
|||
|
1782242206
|
数据库原理与应用
|
程序设计基础、Python编程与应用、
离散数学、数据结构
|
|||
|
1782242207
|
数字信号处理
|
复变函数与积分变换
|
|||
|
1782242208
|
团队激励与沟通
|
程序设计基础、Python编程与应用
|
|||
|
1782252209
|
计算机网络
|
程序设计基础、数据结构、电子技术与系统
|
|||
|
1782252210
|
数字图像处理
|
Python编程与应用、数字信号处理
|
|||
|
1782252211
|
机器学习与深度学习
|
程序设计基础、Python编程与应用、概率论与数理统计、数字信号处理
|
|||
|
1782252212
|
自然语言处理与应用
|
程序设计基础、Python编程与应用、概率论与数理统计、数字信号处理
|
|||
|
1782252213
|
工程经济学
|
程序设计基础、数字信号处理、离散数学
|
|||
|
1782262214
|
计算机视觉
|
数字信号处理、数字图像处理、机器学习与深度学习
|
|||
|
专业选修课程
|
专业
提高
模块
|
1783142201
|
算法分析与设计
|
程序设计基础、数据结构、概率论与数理统计、Python编程与应用
|
|
|
1783142202
|
操作系统
|
计算机科学导论、数据结构
|
|||
|
1783152203
|
知识表示与处理
|
电子技术与系统、复变函数与积分变换、数字信号处理
|
|||
|
1783152204
|
人机交互的软件工程方法
|
计算机科学导论、程序设计基础、Python
编程与应用
|
|||
|
1783152205
|
Linux应用与Shell编程
|
程序设计基础、数据结构、Python编程与
应用
|
|||
|
1783152206
|
编译原理
|
程序设计基础、离散数学、数据结构
|
|||
|
1783162207
|
大数据与云计算
|
高等数学、程序设计基础、线性代数、数据结构、人工智能导论
|
|||
|
1783162208
|
语音信息处理
|
Python编程与应用、自然语言处理与应用
|
|||
|
1783162209
|
图像识别项目实践
|
线性代数、数据结构、Python编程与应用、数字图像处理、机器学习与深度学习
|
|||
|
1783162210
|
计算机图形学
|
计算机科学导论、Python编程与应用、
数字信号处理
|
|||
|
1783162211
|
智能优化算法
|
高等数学、程序设计基础、线性代数、概率论与数理统计、数据结构
|
|||
|
1783162212
|
面向对象分析与设计
|
程序设计基础、Python编程与应用
|
|||
|
1783162213
|
嵌入式系统软件
|
程序设计基础、计算机组成原理、数据结构、操作系统
|
|||
|
1783162214
|
科技论文写作
|
人工智能导论、团队激励与沟通
|
|||
|
专业
任选
课程
|
1783332201
|
计算机组成原理
|
电子技术与系统
|
||
|
1783352202
|
微机原理与接口技术
|
程序设计基础、计算机组成原理
|
|||
|
1783352203
|
软件工程
|
程序设计基础、Python编程与应用、团队激励与沟通
|
|||
|
1783352204
|
软件开发与文档写作
|
程序设计基础、数据结构、数据库原理与应用、Python编程与应用
|
|||
|
1783352205
|
Java编程技术与应用
|
程序设计基础、计算机组成原理、Python
编程与应用、操作系统
|
|||
|
1783362206
|
数据挖掘与数据分析
|
程序设计基础、操作系统、数据库原理与应用、计算机网络
|
|||
|
1783362207
|
物联网技术导论
|
计算机组成原理、操作系统、计算机网络
|
|||
|
1783362208
|
人工智能技术前沿讲座
|
人工智能导论、机器学习与深度学习
|
|||
|
1783362209
|
智能视频分析
|
Python编程与应用、数字图像处理、机器
学习与深度学习
|
|||
|
1783362210
|
并行计算与分布式计算
|
算法分析与设计、Linux应用与Shell编程
|
表5 各类课程的学时、学分统计
|
课程类别
|
课程性质
|
课程模块
|
学时
|
学分
|
学分比例
|
|
|
通识
教育
课程
|
通识教育必修课程
|
|
736(其中,理论课堂教学520学时,实践教学216学时,不含军事技能训练2周)
|
42(含实践12)
|
24.56%
|
|
|
通识教育选修课程
|
|
64
|
4
|
2.34%
|
||
|
专业
教育
课程
|
必修课程
|
学科基础课程
|
580(其中,理论课堂教学524学时,实践教学56学时)
|
35(含上机与实验2.25)
|
20.47%
|
|
|
专业核心课程
|
684(其中,理论课堂教学516学时,实践教学168学时)
|
37.5(含上机与实验6.75)
|
21.93%
|
|||
|
选修课程
|
专业提高方向
|
192
|
12
|
7.02%
|
||
|
专业任选
|
80
|
5
|
2.92%
|
|||
|
实践
教学
|
必修
|
通识教育
|
216
|
12
|
非独立设课实践学分比例
12.28%
|
33.04%
|
|
专业教育课程实践(上机与实验)
|
224
|
9
|
||||
|
基础实践
|
48
|
1.5
|
独立设课实践学分比例20.76%
|
|||
|
专业实践
|
10周
|
10
|
||||
|
综合实践
|
37周
|
24
|
||||
|
合计
|
2384+47周
|
171
|
100%
|
|||
表6 专业认证标准、补充标准、学校标准等达标情况表
|
标准:数学与自然科学类课程学分占总学分要 ≥15%
|
|
|
高等数学(一)
|
6
|
|
高等数学(二)
|
6
|
|
线性代数
|
3
|
|
概率论与数理统计
|
3
|
|
大学物理Ⅱ
|
4
|
|
复变函数与积分变换
|
3
|
|
离散数学
|
4
|
|
数学与自然科学类课程占比
|
29/171="16.96%
|
|
标准:人文社会科学类通识教育课程学分占总学分要 ≥15%
|
|
|
思想道德与法治
|
3
|
|
中国近现代史纲要
|
3
|
|
马克思主义基本原理
|
3
|
|
毛泽东思想和中国特色社会主义理论体系概论
|
3
|
|
习近平新时代中国特色社会主义思想概论
|
3
|
|
形势与政策(一)
|
0.5
|
|
形势与政策(二)
|
0.5
|
|
形势与政策(三)
|
0.5
|
|
形势与政策(四)
|
0.5
|
|
“四史”教育
|
1
|
|
公共艺术课程
|
2
|
|
大学外语(一)
|
3
|
|
大学外语(二)
|
3
|
|
大学外语(三)
|
3
|
|
大学外语(四)
|
3
|
|
公共体育(一)
|
1
|
|
公共体育(二)
|
1
|
|
公共体育(三)
|
1
|
|
公共体育(四)
|
1
|
|
大学生心理健康教育
|
2
|
|
大学生职业生涯规划与就业指导
|
2
|
|
军事理论与训练
|
2
|
|
人文社会科学类通识教育课程占比
|
42/171="24.56%
|
|
标准:工程实践与毕业设计(论文)学分占总学分要≥20%
|
|
|
数据结构课程设计
|
2
|
|
自然语言处理与应用课程设计
|
2
|
|
机器学习与深度学习课程设计
|
2
|
|
电子工艺实习
|
1
|
|
专业实训
|
2
|
|
人工智能综合实践
|
2
|
|
项目运维综合实践
|
2
|
|
毕业实习
|
3
|
|
毕业设计
|
14
|
|
第二课堂
|
3
|
|
认知实习
|
1
|
|
大学物理实验
|
0.5
|
|
劳动教育与实践
|
1
|
|
工程实践与毕业设计(论文)占比
|
35.5/171="20.76%
|
|
标准:毕业设计学分占总学分要≥8%
|
|
|
毕业设计
|
14
|
|
毕业设计占比
|
14/171="8.19%
|
|
标准:工程基础类、专业基础类与专业类课程学分占总学分要≥30%
|
|
|
计算机科学导论
|
3
|
|
程序设计基础
|
4
|
|
人工智能导论
|
3
|
|
电子技术与系统
|
3
|
|
人工智能的哲学基础与伦理
|
1
|
|
数据结构
|
3
|
|
Python编程与应用
|
1.5
|
|
数据库原理与应用
|
3.5
|
|
数字信号处理
|
3
|
|
团队激励与沟通
|
1
|
|
计算机网络
|
3.5
|
|
数字图像处理
|
3
|
|
机器学习与深度学习
|
3
|
|
自然语言处理与应用
|
3
|
|
工程经济学
|
2
|
|
计算机视觉
|
3
|
|
Linux应用与Shell编程
|
2
|
|
语音信息处理
|
2
|
|
图像识别项目实践
|
2
|
|
算法分析与设计
|
3
|
|
工程基础类、专业基础类与专业类课程占比
|
52.5/171="30.70%
|
|
山东省应用型高校建设指导标准:理工实践学分占比≥30%
|
|
|
数据结构课程设计
|
2
|
|
自然语言处理与应用课程设计
|
2
|
|
机器学习与深度学习课程设计
|
2
|
|
电子工艺实习
|
1
|
|
专业实训
|
2
|
|
人工智能综合实践
|
2
|
|
项目运维综合实践
|
2
|
|
毕业实习
|
3
|
|
毕业设计
|
14
|
|
第二课堂
|
3
|
|
认知实习
|
1
|
|
大学物理实验
|
0.5
|
|
劳动教育与实践
|
1
|
|
通识课实践
|
12
|
|
专业教育课程实践(上机与实验)
|
9
|
|
人工智能专业实践学分占比
|
56.5/171="33.04%
|
表7 建议修读学分学期分配表
|
学年
|
一
|
二
|
三
|
四
|
合计
|
||||
|
学期
|
1
|
2
|
3
|
4
|
5
|
6
|
7
|
8
|
|
|
建议修读学分
|
26
|
26
|
28
|
26
|
25
|
18
|
5
|
17
|
171
|
专业负责人: 教学院长: 学院教授委员会主任: 院长:
教务处负责人: 分管教学校长: